Integrated Quality Lifecycle
¿Tu enfoque actual de testing se siente fragmentado y reactivo?
IQL integra testing estratégico desde el inicio hasta la operación continua
Una metodología completa y moderna que evoluciona del STLC tradicional hacia un enfoque integral e integrado de gestión de calidad durante todo el ciclo de vida del software.
Evolución del STLC hacia IQL
"La calidad no es una fase separada, sino una parte integral del desarrollo desde el principio."
STLC Tradicional
Enfoque Lineal - Testing como Fase Separada
Problemas del STLC
- • Testing solo al final del ciclo
- • Feedback tardío y costoso
- • Silos entre desarrollo y testing
- • No considera producción
Integrated Quality Lifecycle
Calidad Integrada en Todo el Ciclo
Core
Ventajas del IQL
- • Calidad integrada desde el inicio
- • Feedback continuo y temprano
- • Colaboración DevOps nativa
- • Monitoreo en producción
Comparación de Rendimiento: STLC vs IQL
| Métrica | STLC Tradicional | IQL | Mejora |
|---|---|---|---|
| Tiempo de Detección de Defectos | Al Final del Ciclo | Durante Todo el Ciclo | 70% más rápido |
| Feedback Loop | Retrasado | Continuo | Tiempo real |
| Integración | Aislado (Silos) | DevOps Nativo | 100% integrado |
| Cobertura de Automatización | 20-30% | 60-80% | 3x incremento |
"El IQL reemplaza efectivamente al STLC tradicional al fusionarse y convertirse en una parte integral del SDLC."— Metodología IQL de UPEX
8 Enfoques Integrados del IQL
El Integrated Quality Lifecycle integra 8 enfoques complementarios que se aplican estratégicamente en diferentes fases, creando un sistema potenciado por inteligencia artificial.
Shift-Left Testing
Mover actividades de calidad más temprano en el SDLC
Shift-Right Testing
Extender validación de calidad hacia producción
Risk-Based Testing
Priorizar pruebas basándose en impacto y probabilidad de fallo
Continuous Testing
Testing automatizado integrado en pipelines CI/CD
Agile Testing
Ciclos de testing rápidos y eficientes dentro de sprints
Exploratory Testing
Aprovechar inteligencia humana para encontrar issues inesperados
BDD
Especificación colaborativa usando escenarios Given-When-Then
AI-Driven Testing
Utilizar inteligencia artificial para mejorar eficiencia y cobertura de testing
🎯 La Base Metodológica del IQL
Estos 8 enfoques integrados forman la base metodológica que permite implementar gestión de calidad holística desde el concepto inicial hasta la operación en producción, evolucionando la forma tradicional de hacer testing.
El Ciclo de Vida IQL
Integrated Quality Lifecycle: Proceso Continuo de Gestión de Calidad
El IQL es un proceso cíclico y continuo que acompaña al software desde la concepción hasta la operación en producción, integrando calidad en cada fase del desarrollo.
Early-Game
Prevención
"Construyámoslo bien desde el principio"
- •Shift-Left
- •BDD
- •Risk-Based
Mid-Game
Detección
"¿El software cumple con los requerimientos?"
- •Continuous Testing
- •Agile Testing
- •AI-Driven
Late-Game
Observación
"¿Cómo se comporta en el mundo real?"
- •Shift-Right
- •Chaos Engineering
- •Production Monitoring
- •AI Ops
Early-Game
Prevención
"Construyámoslo bien desde el principio"
- •Shift-Left
- •BDD
- •Risk-Based
Mid-Game
Detección
"¿El software cumple con los requerimientos?"
- •Continuous Testing
- •Agile Testing
- •AI-Driven
Late-Game
Observación
"¿Cómo se comporta en el mundo real?"
- •Shift-Right
- •Chaos Engineering
- •Production Monitoring
- •AI Ops
Early-Game
Prevención
Actividades de calidad antes del desarrollo:
- • Análisis de requerimientos con BA/PO
- • Evaluación de riesgos del proyecto
- • Definición de criterios BDD
- • Testing a nivel de componentes
Mid-Game
Detección
Actividades de calidad durante el desarrollo:
- • Testing exploratorio de features
- • Documentación de casos críticos
- • Automatización estratégica
- • Integración en pipelines CI/CD
Late-Game
Observación
Actividades de calidad en producción:
- • Monitoreo de métricas reales
- • Validación con usuarios reales
- • Testing de resiliencia (chaos)
- • Feedback loop continuo
🔄 Diferencia Clave: Ciclo vs Fase
❌ STLC Tradicional
Testing como fase separada al final del desarrollo.
- • Lineal y secuencial
- • Reactivo (solo después de desarrollar)
- • Silos entre equipos
- • No considera producción
✅ IQL Moderno
Calidad como ciclo continuo integrado en todo el SDLC.
- • Circular y continuo
- • Proactivo (desde el diseño)
- • Colaboración DevOps
- • Incluye monitoreo en producción
💡 ¿Cómo se Aprende el IQL en UPEX?
El IQL define QUÉ hacer como QA profesional en una empresa real. En UPEX Galaxy, ATLAS define CÓMO aprenderlocuando aún no tienes equipo de trabajo.
📚 IQL (Metodología Real)
El proceso profesional que usarás en tu trabajo. Requiere equipo (BA/PO, Devs, QAs).
🎭 ATLAS (Estrategia de Aprendizaje)
Simulas TODOS los roles con IA para practicar IQL sin depender de nadie.
Las Tres Fases del Integrated Quality Lifecycle
IQL organiza la gestión de calidad en tres fases estratégicas que se integran perfectamente con el ciclo de vida del software, desde conceptualización hasta operación continua.
"Diferentes actividades y niveles de testing naturalmente caen en diferentes puntos del espectro Shift-Left a Shift-Right."
IQL Timeline
Early Game Testing
"Construyámoslo bien desde el principio"
Prevención - Enfoque en Prevención a través de Enfoque en prevenir defectos a través de colaboración temprana y análisis
Enfoques
Prácticas
Métricas
Herramientas
Mid Game Testing
"¿El software cumple con los requerimientos?"
Detección - Enfoque en Detección a través de Enfoque en detectar defectos antes del release a través de testing estructurado
Enfoques
Prácticas
Métricas
Herramientas
Late Game Testing
"¿Cómo se comporta en el mundo real?"
Observación - Enfoque en Observación a través de Enfoque en monitorear y asegurar confiabilidad en producción
Enfoques
Prácticas
Métricas
Herramientas
Explorar Fases del IQL
Haz clic en cualquier fase para explorar sus detalles, herramientas y metodologías específicas.
El Modelo de Colaboración: Analyst + Automation Engineer
IQL define una simbiosis perfecta entre dos roles especializados que trabajan de forma asíncrona y paralela.
QA Analyst
The "What" and "Why"
Responsabilidades Clave
- • Análisis de requerimientos y evaluación de riesgos
- • Análisis AI-asistido de requerimientos y AC
- • Escritura de criterios de aceptación (BDD)
- • Creación de planes de testing estratégicos
- • Identificación de candidatos para automatización
- • Generación de casos con AI y testing exploratorio
"El Analyst actúa como 'navegador', usando su comprensión del producto y el usuario para dibujar el mapa (plan de testing) y destacar los destinos más importantes (candidatos para automatización)."
QA Automation Engineer
The "How" and "Where"
Responsabilidades Clave
- • Diseño y construcción de frameworks de automatización
- • Implementación de self-healing tests con AI
- • Escritura de scripts robustos y mantenibles
- • Integración de tests en pipelines CI/CD
- • Análisis predictivo y mantenimiento de suites
"El Engineer actúa como 'conductor', usando su experiencia técnica para construir un vehículo rápido y confiable (framework de automatización) y navegar hábilmente a los destinos definidos por el analista."
Workflow Asíncrono de Colaboración
Analyst Define el 'QUÉ'
Crea criterios de aceptación específicos para el equipo de desarrollo
Analyst Prioriza el 'POR QUÉ'
Identifica candidatos prioritarios para automatización y los documenta
Engineer Construye el 'CÓMO'
Implementa la automatización basada en la priorización del analyst
Resultado: Ciclo Virtuoso de Calidad
Este workflow crea una "relación simbiótica" donde ambos roles se especializan y escalan eficientemente, asegurando que siempre se trabaje en las tareas de automatización más valiosas.
La Analogía de la "Fábrica de Juguetes Increíbles"
Para explicar IQL de manera simple, imaginemos que estamos construyendo la nave espacial LEGO más increíble para nuestros amigos.
Ana Escribe las 'Reglas de Diversión'
Antes de tocar cualquier pieza LEGO, Ana toma una libreta y piensa qué hará que la nave espacial sea súper divertida para nuestros amigos.
- • Regla #1: La nave debe tener dos alas que no se caigan
- • Regla #2: La puertita del piloto debe abrir y cerrar fácilmente
- • Regla #3: Debe tener un botón rojo grande que haga '¡Bip-Boop!'
Leo Construye sus 'Robots Verificadores'
Mientras otros construyen la nave usando las reglas de Ana, Leo construye pequeños robots LEGO para verificar cada regla automáticamente.
- • Robot 1: Verifica automáticamente que la nave tenga exactamente dos alas
- • Robot 2: Abre y cierra la puertita una y otra vez para asegurar que no se rompa
- • Robot 3: Presiona el botón rojo para verificar que siempre haga '¡Bip-Boop!'
La Gran Verificación
Una vez terminada la nave, no tenemos que verificar todo manualmente. ¡Los Robots Verificadores de Leo hacen su trabajo!
- • ¡Zas! ¡Pop! ¡Bip-Boop! En un minuto verifican todo de la lista
- • Si encuentran un problema, sabemos exactamente qué arreglar
- • Ana observa a nuestros amigos jugar y usa sus ideas para escribir reglas aún mejores
¿Qué es el "Plan de la Fábrica de Juguetes Increíbles"?
En lugar de construir toda la nave espacial y solo verificarla al final, nuestro plan es mucho más inteligente:
Primero decidimos qué la hace divertida (reglas de Ana), luego construimos robots especiales para verificar nuestro trabajo durante el proceso (robots de Leo), y finalmente observamos a la gente jugar para aprender cómo hacerla aún mejor la próxima vez.
Así encontramos problemas temprano, ahorramos mucho tiempo, y siempre construimos los juguetes más divertidos para todos.
Integración con el Modelo ATLAS
El Integrated Quality Lifecycle se implementa a través del Modelo ATLAS, nuestro framework pedagógico único.
Cómo se Conectan
IQL define QUÉ hacer
Las fases, actividades y objetivos estratégicos de gestión de calidad
ATLAS define CÓMO aprenderlo
La estructura pedagógica, herramientas y progresión de competencias
Resultado: QA Completo
Profesional con metodología integral y competencias técnicas sólidas
Modelo ATLAS
Framework Pedagógico
Sistema de aprendizaje estructurado que combina teoría, práctica y mentoría para formar QAs que dominan el Integrated Quality Lifecycle completo.
Explorar Modelo ATLASEl Flujo Completo: 16 Steps del IQL
Desde el análisis de requerimientos hasta el monitoreo en producción: la metodología completa en una vista unificada.
Early-Game Testing
Steps 1-4: Prevención
Análisis de Requerimientos
TMLC 1st Stage
Desarrollo e Implementación
Parallel Work
Pruebas Exploratorias Tempranas
TMLC 2nd Stage
Priorización Risk-Based
TMLC 3rd Stage
Mid-Game Testing
Steps 5-10: Detección
Priorización Risk-Based
TMLC 4th Stage
Documentación de Test Cases
TMLC 5th Stage
Solo después de validar la US
Evaluación para Automatización
TALC 1st Stage
Automatización TAUS
TALC 2nd Stage
Verificación en CI
TALC 3rd Stage
Continuous Maintenance
TALC 4th Stage
Late-Game Testing
Steps 11-16: Observación
Production Deployment & Smoke
Shift-Right
Canary Release Monitoring
Gradual Rollout
A/B Testing
Experimentation
Real User Monitoring
Observability
Chaos Engineering
Resilience
Feedback Loop
Continuous Learning
🎯 La Eficiencia del IQL
16 pasos integrados que reemplazan al STLC tradicional con un enfoque continuo y holístico donde la calidad se gestiona desde el concepto hasta la operación en producción, creando un ciclo virtuoso de mejora continua.
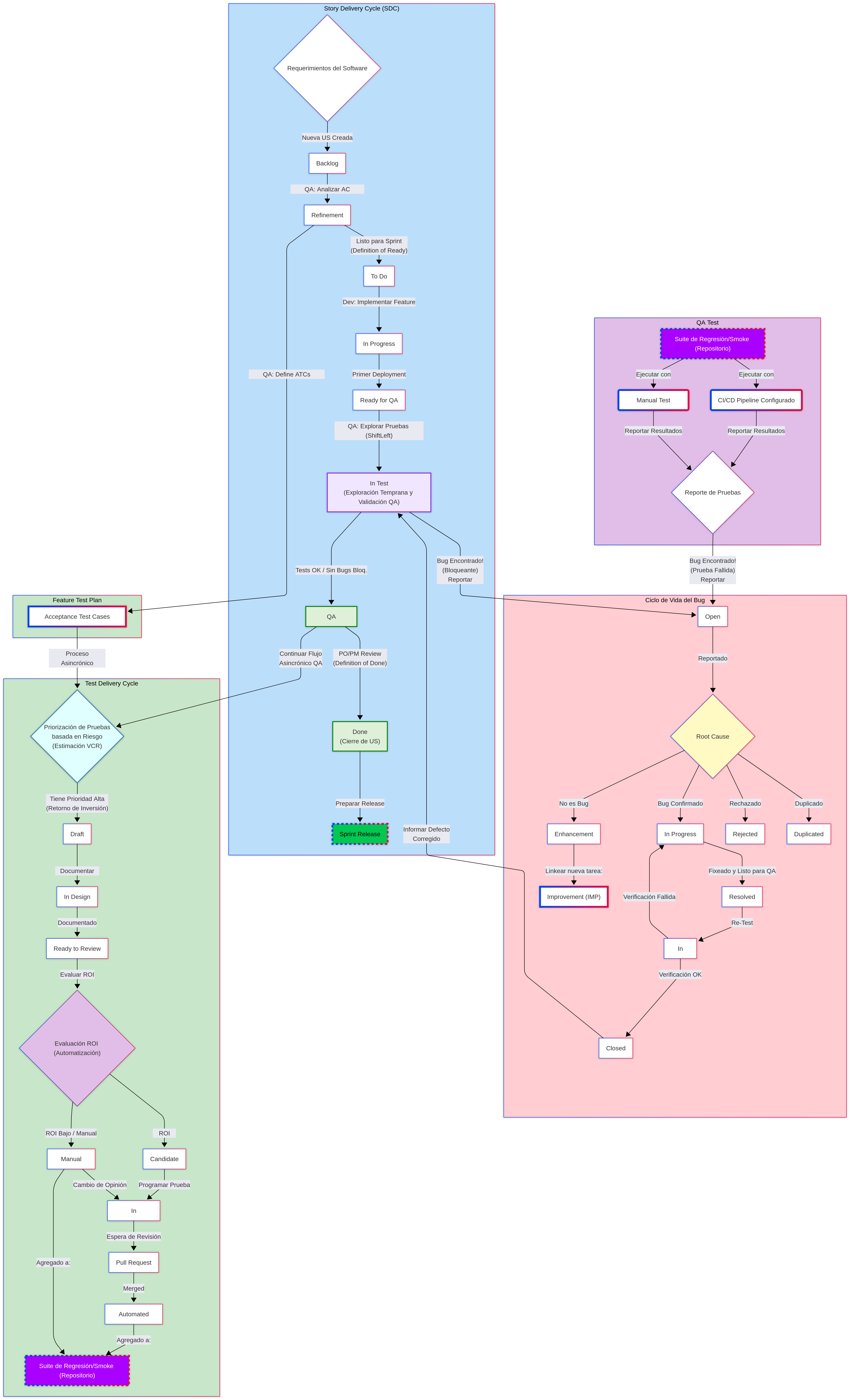
Workflow Operativo IQL en Jira
Visualiza cómo se implementa la metodología IQL en la práctica con la integración de múltiples ciclos de trabajo que operan de forma coordinada en Jira.
Flujo Integrado de un Quality Engineer
SDC
Story Delivery Cycle
TDC
Test Delivery Cycle
BLC
Bug Life Cycle
Este workflow muestra la operación táctica en Jira donde los tres ciclos principales se integran: desde cómo fluyen las User Stories (SDC), cómo se gestionan las pruebas (TDC), hasta cómo se manejan los defectos (BLC). Representa principalmente las fases Early-Game y Mid-Game del IQL.
Nota: Las tareas asíncronas del Late-Game Testing (monitoreo en producción, chaos engineering, etc.) ocurren fuera de este flujo principal y requieren herramientas adicionales más allá de Jira.
Ciclos de Trabajo Detallados
Profundiza en los dos ciclos fundamentales del IQL que coordinan la gestión de historias y testing en Jira.
Story Delivery Cycle (SDC)
Gestión de Historias de Usuario
Define cómo las User Stories fluyen desde la concepción hasta la implementación, integrando QA desde el diseño inicial. Asegura que las historias cumplan estándares de calidad antes de desarrollo.
Fases del SDC:
- • Creación: BDD y criterios de aceptación
- • Refinamiento: Análisis de riesgos y complejidad
- • Desarrollo: Implementación por Devs
- • Validación: Testing y aprobación QA
Test Delivery Cycle (TDC)
Colaboración Testing Manual y Automatización
Define cómo QA Analysts documentan casos críticos que QA Automation convierte en pruebas automatizadas, maximizando eficiencia y cobertura de testing.
Fases del TDC:
- • Exploración: Testing manual y descubrimiento
- • Documentación: Casos priorizados por riesgo
- • Automatización: Scripts para casos críticos
- • Mantenimiento: Monitoreo y refinamiento
SDC y TDC trabajan en simbiosis perfecta: mientras SDC asegura calidad desde el diseño, TDC optimiza la ejecución y automatización de pruebas para máxima eficiencia.
IQL en Acción: Syllabus DOJO
Así es como el DOJO Quality Engineer implementa la metodología IQL en 12 semanas de formación intensiva.
Cobertura IQL en DOJO
* Late-Game Testing en desarrollo activo (2026). Solo Step 11 disponible actualmente.
| Clase | Título | Modalidad | Fase IQL | Steps | Rol | Entregable |
|---|---|---|---|---|---|---|
| 0 | Onboarding | Async | Pre-IQL | - | Setup | Workspace configurado |
| 1 | Contexto del Proyecto | Live | Early-Game | Step 1 | QA Analyst | Story asignada + MCP funcionando |
| 2 | Shift-Left Testing | Live | Early-Game | Steps 1-3 | QA Analyst | Story refinada + Test Outlines |
| 3 | Exploratory Testing: UI🖥️ | Live | Early-Game | Steps 3, 4 | QA Analyst | Bugs reportados |
| 4 | Exploratory Testing: Database🗄️ | Live | Early-Game | Steps 3, 4 | QA Analyst | Reporte DB + Queries |
| 5 | Exploratory Testing: API🔌 | Live | Early-Game | Steps 3, 4 | QA Analyst | Colección Postman |
| 6 | Test Documentation | Live | Mid-Game | Steps 5-7 | QA Analyst → Eng | Test Cases en Xray |
| 7 | UI Automation con KATA | Live | Mid-Game | Steps 8-10 | QA Automation | Test E2E + PR |
| 8 | API Automation con KATA | Live | Mid-Game | Steps 8-10 | QA Automation | Test API + PR |
| 9 | CI/CD Integration | Live | Mid-Game | Steps 9, 10 | QA Automation | Pipeline + Allure |
| 10 | Production Monitoring | Live | Late-Game | Step 11 | QA + DevOps | Proyecto completo |
| 11 | Ceremonia de Certificación | Hybrid | Pre-IQL | - | Evaluación | Certificación oficial |
Domina la Metodología "IQL"
Conviértete en el QA que las empresas necesitan: uno que entiende y aplica gestión integral de calidad durante todo el ciclo de vida del software.
Estado actual: Early-Game Testing y Mid-Game Testing están completamente disponibles. Late-Game Testing están en desarrollo activo y estarán disponibles durante 2026.
